Search
TronClass teaching system
City University of Macau
課程課表
Email
網站地圖
Contact Us
Search
Language
繁
EN
Home
About
Dean's Welcome Message
Introduction
Academic Staff
Full-Time Academics
Management Team
Applied Linguistics
Portuguese Language
Cultural Industries Studies
Chinese Culture Studies
General Education
Distinguished Professor
Part-Time Academics
Applied Linguistics
Cultural Industries Studies
Laboratories
Interpreting Laboratory
Language Laboratory
Administrative Team
Advisory Committee
News
News
Notice
Event
Programmes
Doctor of Philosophy (PhD) in Applied Linguistics Programme
Master of Arts in Applied Linguistics Programme
Bachelor of Arts in Applied Linguistics Programme
Bachelor of Arts in English (English)
Curso de Licenciatura em Português (Norma Portuguesa)
Doctor of Phliosophy in Cultural Industries Studies
Master of Cultural Industries Management
Master of Philosophy in the Studies of Chinese Culture Programme
Pre-University Studies Programme
Programme Handbook
Licenciatura em Português
BA in English
BA in Applied Linguistics
MA in Applied Linguistics
PhD in Applied Linguistics
Master of Cultural Industries Management
PhD in Cultural Industries Studies
Mphil in the Studies of Chinese Culture
General Education
Departments
GED
About GED
GED Compulsory Courses
GED Elective Courses
GED: eLearning Resources
Applied Linguistics Research Center
Introduction
【New】Call for Papers
"What’s in a language?"
The First International Conference on Applied Linguistics in Asia (ICALA 2026)
Call for Papers
Abstract Submission System
Contact Us
your location:
Home
/
News
/
Notice
/
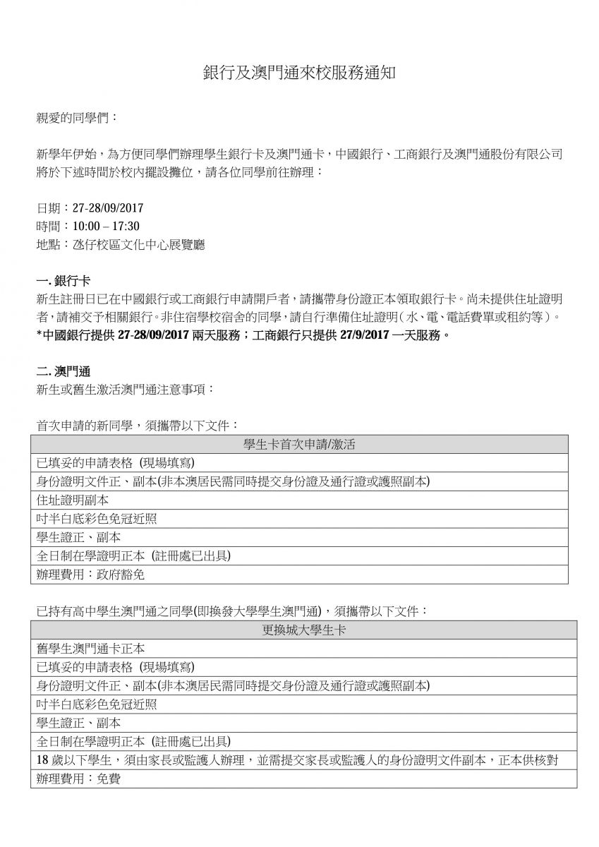
9月27、28日銀行及澳門通來校服務通知
9月27、28日銀行及澳門通來校服務通知
News
Notice
Event
A +
A -
prev
back
next
現正招生
Open for Admission
課程課表
Timetable